近日,化工与化学学院教授、城乡水资源与水环境全国重点实验室成员韩晓军团队在人造细胞研究领域取得重要进展。相关成果以《人造细胞中核苷酸从头生物合成途径的构建用于RNA转录》(Construction of a de novo nucleotide biosynthesis pathway in artificial cells for RNA transcription)为题发表在《美国化学会志》(Journal of the American Chemical Society)上。该成果为自主人造细胞的构建奠定了基础。
核苷酸是RNA合成的必要成分,以简单的化合物从头合成核苷酸对生命活动来说至关重要。目前,人造细胞研究中转录过程均依赖预先添加的核苷酸而非内源合成,这限制了人造细胞的自主性和长期稳定性,在人造细胞内原位合成核苷酸以维持RNA转录仍是巨大挑战。
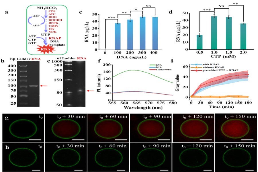
针对上述难题,韩晓军教授团队在人造细胞内实现了核苷酸从头合成代谢通路的构建,并将合成的核苷酸用于RNA转录。该代谢通路以NH4HCO3为起点合成尿苷三磷酸(UTP),包括氨甲酰磷酸合成酶(CPS)、天冬氨酸转氨甲酰基酶(ATC)、二氢乳清酶(DHO)、二氢乳清酸脱氢酶(DHODH)、磷酸核糖焦磷酸激酶(RPPK)、尿苷5′-单磷酸合成酶(UMPs)、尿苷酸激酶(UK)和核苷二磷酸激酶(NDK)8种酶。同时引入由肌酸激酶(CK)和磷酸肌酸组成的ATP再生系统以驱动该代谢途径。在优化的条件下,180 分钟内可产生0.85毫摩尔每升的UTP,与CTP、GTP、ATP和T7 RNA聚合酶共同实现了人造细胞内的RNA转录。人造细胞内UTP从头合成代谢通路及其后续RNA转录的成功实现为自主人造细胞的构建奠定了坚实基础。

哈工大为论文唯一通讯单位。韩晓军教授,化工与化学学院李书彬副研究员、赵晶晶副研究员、穆韡老师为论文共同通讯作者,硕士研究生刘一鸣为论文第一作者,博士研究生张明瑞、任永硕、王玮琛参与相关研究工作。
该研究获国家自然科学基金、黑龙江省自然科学基金重点项目资助。
论文链接:https://pubs.acs.org/doi/full/10.1021/jacs.5c09375
来源:哈工大官网
链接:https://news.hit.edu.cn/2025/0805/c1510a238938/page.htm